
陕西网(记者 马华莉)6月19日,渭南市公安局交警支队召开2020年“端午”假期交通安保工作新闻媒体通气会,渭南市公安局交警支队副政委王平发布了2020年“端午”假期道路交通安全“两公布一提示”。
今年“端午”假期从6月25日—6月27日结束,因时间较短,且正值全国常态化防控疫情关键时期,大部分群众将会选择短途游、周边游、返乡游,届时,交通出行集中,安全风险加大,道路交通安全形势将面临巨大压力。近日,渭南市公安局交警支队结合近年来“端午”假期交通形势及“减量控大”事故预防统一部署,对今年“端午”假期交通安全形势进行了研判,向社会公众发出交通安全出行提示。
交通形势研判
今年“端午”假期,全市道路交通将面临以下五类安全风险:
一是旅游需求快速增长,自驾出行风险突出。周边游、短途游、农家乐持续回暖,华山、洽川等景区周边道路在高峰时段将会出现车流量大,短时拥堵。
群众自驾中短途出行集中,交通拥堵增加,交通安全风险明显上升。
二是道路潮汐式变化,出行高峰时段风险突出。道路交通将出现潮汐式变化,预计每日早上8时至11时出城前往各旅游景区,车流量较大;下午16时至20时,车辆集中返回城区或驶离景点,交通流量将短时间急剧上升。预计6月24日下午18时至20时、6月27日下午15时至20时,连霍高速渭南西、华山、京昆高速禹门口等高速公路车流量将达到峰值,进出城区的高速公路收费站和连接线道路将会出现短时拥堵,事故风险倍增。
三是国省道事故反弹压力大,重点违法行为突出。因骑乘摩托车、电动车不戴头盔,客车乘客不系安全带引发交通事故死亡占比较大;因酒驾醉驾、超速行驶、违法超车以及面包车超员、货车超载、农用车违法载人等交通肇事隐患大,风险突出。
四是局部地区降雨增多,恶劣天气影响突出。据气象部门预报,渭南近期天气以阴雨为主,局地有大雨、暴雨,给节日交通出行和安全带来不利影响,安全隐患增大。
五是假期事故呈多发态势,较大事故风险突出。从近三年“端午”假期事故情况看,日均交通事故起数、死亡人数分别比全年平均水平高,小型客车、私家车肇事死亡占到四成,较大事故风险隐患突出。
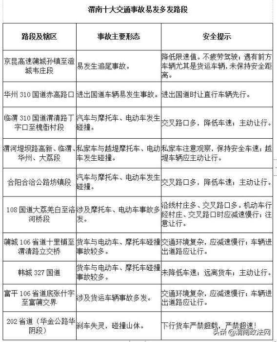
渭南十大交通事故易发多发路段

安全提示
渭南公安交警提醒广大交通参与者:
出行前应关注公安、交通、旅游、气象等部门发布的交通路况信息、景区营业情况和天气预报,提前检查维护车辆,合理安排出行时间路线。
旅行途中要守法驾驶、文明行车,系好安全带,骑乘摩托车请自觉戴好安全头盔,并注意劳逸结合,不疲劳驾驶,杜绝酒后驾驶、无证驾驶,不坐超员车,不坐低速货车、三轮汽车、拖拉机出行。
夜间、雨天行车以及行经山区、景区道路时,要注意降低车速、加大车距,不强超强会,遇车辆缓行、排队,要按序通行,不穿插、不抢行、不占用应急车道。
为了您和他人的幸福,渭南公安交警请您时刻牢记:“喝酒不开车,开车不喝酒”、“骑乘摩托电动戴头盔,关键时刻能保命”、“安全带,生命带,前后排都要带”。行车遇情况,渭南交警送您吉祥三宝,保平安——“减速、控距、亮尾”、“车靠边、人撤离、即报警”!








陕公网安备 61050202000405号